English
 首页  学院概况  党群工作  科学研究  本科生培养  研究生培养  学生工作  校友工作  社会服务 
学院动态
通知公告
当前位置: 首页>>学院动态>>通知公告>>正文
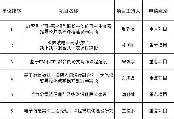
电子工程学院关于2025年研究生教育教学改革项目中期评审拟推荐公示
2026-04-17 11:02 陈文雯  电子工程学院(大气探测学院)   (阅读:)

按照学校《关于开展2024-2025年研究生教育教学改革项目结题验收、中期检查工作的通知》(研教发〔2025〕5号)文件精神及申报工作要求,经教师个人材料提交,学院教授委员会评审,党政联席会通过,2025年研究生教育教学改革项目中期检查单位推荐排序,现予公示。公示时间为2026年4月17日--2026年4月22日。教职工如有异议,请在公示期内反馈至学院科技与研究生科。地点:新气象楼1201B 电话:028-85966349


关闭窗口

地址:四川省成都市西南航空港经济开发区学府路一段24号

电话:028-85966640    Email:dzgcxy@cuit.edu.cn

版权所有    成都信息工程大学电子工程学院(大气探测学院)